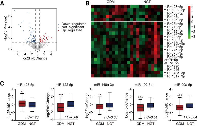
By admin , 11 November 2025 evidence entity hsa-miR-423-5p Plasma Exosomes ↑ expression Figure‘s link 35926094